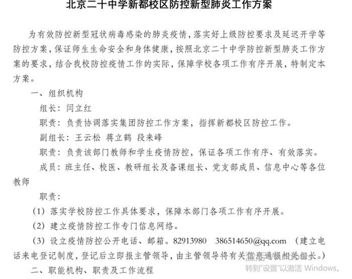
家校师生共携手,众志成城抗疫情——北京市第二十中学新都校区积极应对疫情防控工作
面对新型病毒肺炎疫情的形势,北京市第二十中学教育集团新都校区紧随上级各部门的要求,学校迅速召开疫情防控疫情工作会议,我校全体干部教师们紧张有序地开展新型冠状肺炎病毒防控工作。
1月21日,接到上级保健所的通知,我校第一时间成立领导小组,明确责任、上报信息表,并通过微信群发布相关冠状病毒的知识宣传,师生、家长高度重视,做好个人防护。
1月23日(腊月二十九)晚19:00新都校区主管校长闫立红、学生发展指导中心主任蒋立鹤参加了二十中新型冠状病毒感染肺炎疫情防控工作会议,此后并迅速落实相关工作,发布各项防控工作计划,落实学校防控工作要求。细致排查,德育处与班主任、家长每天上报学生的信息,教学处、总务处上报教职员工信息,到目前,我校师生平安健康。

1月27日,闫立红校长倡导干部及教师们收听北京城市广播,及时了解北京市教委关于非常时期的各项举措。

1月30日,闫立红副校长参加了学校校长办公会,学校领导听取各部门对对疫情防控的工作汇报,并指导制定疫情防控方案和教育教学方案。
1月31日下午13:30闫立红副校长、蒋立鹤主任、段来峰主任、王云松主任参加了区里的视频工作会议,聆听上级领导对疫情防控工作的通报,以及下一步疫情防控工作的部署。随后,新都校区干部具体研究部署下一步我校的教育教学工作方案和疫情防控方案的落实。

闫立红副校长带领干部教师迅速开展细致有效的教学规划,及时的应对疫情带来的变化,让家长放心。王云松主任带领任课教师们制定毕业年级和非毕业年级疫情防控期间的教学规划。




初三年级的老师首先行动起来,在学校教学处具体的指导下,老师们采用新的教学辅导模式,熟悉了平台的使用,为学生的在线辅导做好准备。

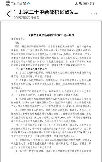
学校做好家校沟通,保证家校携手共同抗击疫情,同时加强学习指导。我校统一发布家长信,让家长与学校同步,了解学校疫情防控部署以及学校疫情情况,指导家长如何让孩子在家预防新型冠状肺炎病毒,同时有计划指导学生学习和活动,让家长安心。

学生发展指导中心蒋立鹤主任和校医刘希同志通过转发上级宣传材料,班主任每天做好学生疫情统计,每日上报四种表格,做好防控工作,保证了数据及时准确上报。


老师们抓住有利时机,与家长沟通,不仅关心学生的安全防护,还帮助学生学习,进行答疑辅导。
校园内严防死守。总务处段来峰主任带领工作人员在医务室指导下对学校进行全面消毒。校门口加强值班值守,值班干部和教师严防死守,严格校门口24小时值守,坚决制止无关人员进入校园。做好疫情防控期间应急处理。

根据医学专家们的推测,疫情目前已经进入高发期,防控任务更加严峻。我们紧跟党的脚步,在具体的工作部署和指导下,相信我校全体教师定能把这次病毒的防控工作做好。
(北京市第二十中学防控疫情宣传报道组稿件。作者:袁迪,闫立红;图片来源:王云松、蒋立鹤、刘希;图文设计:程磊,张振峰;审核:吴刚;总编:孙玉柱)


